核心提示:6日,中纪委召开新闻通气会。中纪委副书记称康日新、许宗衡等大案要案已经移送至司法机关处理。该名官员表示,党员干部队伍的主流是好的,“关于腐败越反越多’的看法是不正确的,反腐无效论、无用论毫无根据。据悉,去年共查处小金库25738个,涉及资金127亿。

1月6日,中央纪委监察部在北京召开新闻通气会,通报2010年全国纪检监察机关查办案件工作情况。 中新社记者 刘震 摄

本报讯 昨日,中纪委监察部召开纪检监察机关查办案件工作情况新闻通气会。中纪委副书记干以胜称,中国核工业集团公司原党组书记、总经理康日新、深圳市原市长许宗衡等大案要案已经移送至司法机关处理。
干以胜透露,2010年纪检监察部门共接受信访举报1427186件(次),其中检举控告类1000277件(次)。初步核实违纪线索163480件,立案139621件,结案139482件,处分146517人。其中,给予党纪处分119527人,给予政纪处分38670人。通过查办案件挽回经济损失89.7亿元。
从查办案件的统计数据看,2010年受党纪处分人数占党员总数的比例为1.5‰。干以胜认为,党员干部队伍的主流是好的。“关于‘腐败越反越多’的看法是不正确的,所谓‘反腐败无效论、无用论’也是毫无根据的。通过全党上下的共同努力,消极腐败现象滋生蔓延的势头得到遏制,反腐败斗争取得了明显成效。”干以胜说。
干以胜透露,近两年中纪委监察部对2000多名县纪委书记、400多名市纪委书记、850多名市辖区纪委书记进行集中培训。他充分肯定媒体在反腐败宣传方面的工作,要求各级纪检监察机关要高度重视舆论监督。
关注焦点
1 王亚丽骗官案11人受处
2010年处分县处级以上干部5098人,移送司法机关的县处级以上干部804人。据记者了解,2009年处分县处级以上干部的数字为3743人。
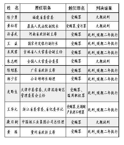
中纪委监察部严肃查处的康日新、黄瑶、宋勇、李堂堂、许宗衡、张春江、宇仁录等大案要案,已移送司法机关依法处理;正在立案检查的还有张家盟、宋晨光、刘卓志等违纪违法案件。
在各地区查办大案要案上,河北省纪委严肃查处了石家庄团市委原副书记王亚丽造假骗官案,给予党纪政纪处分11人,移送司法机关9人。山西省纪检监察部门严肃查处了蒲县煤炭局原局长郝鹏俊案件,郝鹏俊公然违反党纪国法,贪污、挪用公款,利用职权直接从事非法经营活动,涉案金额特别巨大,被开除党籍、开除公职,并被判处有期徒刑20年。
2 扩内需430人违纪违法受处
2008年11月至2010年8月,共立案查办扩大内需政策落实中的违纪违法案件314件,处分430人,对75名党政领导干部进行了问责。截至2010年12月,有关地方纪检监察机关共接到抗震救灾资金物资管理使用等方面的群众投诉举报11332件,已核查9258件,处分689人。
在治理国土资源腐败领域,河北省纪委严肃查处国土资源系统腐败案件,省国土资源厅原副厅级巡视员、石家庄市国土资源局原局长顾旗章被开除党籍、开除公职,并被判处死刑,缓期二年执行。江西省国土资源厅原副厅长李江华、许建斌、陈爱民,辽宁省抚顺市国土资源局顺城分局原局长罗亚平等被司法机关依法处理。
3 全国清理2.5万个小金库
2010年,各级纪检监察部门查处工程建设领域案件1.56万件,给予党纪政纪处分9349人、移送司法机关处理5150人。
2009年4月至2010年12月10日,全国党政部门和事业单位共清理出“小金库”25738个,涉及资金127亿余元;全国因设立和使用“小金库”受到行政处罚的有842人,受到组织处理、党纪政纪处分和移送司法机关处理的有1827人。
针对辽宁省庄河市群众跪访事件,纪检监察部门查处多名党员干部侵占集体财物等违纪违法问题,处理22人,移送司法机关13人。
大案回顾
●康日新案
2010年11月,北京一中院对中国核工业集团公司原总经理康日新作出一审判决,认定犯受贿罪,判处无期徒刑,剥夺政治权利终身,没收全部财产。
●黄瑶案
2010年12月9日,成都中院对贵州省政协原主席黄瑶作出一审判决,认定犯受贿罪,判处死刑,缓期二年执行,剥夺政治权利终身,没收全部财产。
●宋勇案
2010年2月23日媒体报道称,中纪委对辽宁省人大常委会原副主任宋勇严重违纪违法问题进行了立案检查。
●李堂堂案
2010年2月28日媒体报道称,中纪委监察部对宁夏原副主席李堂堂严重违纪违法问题进行了立案检查。
●许宗衡案
2010年8月18日媒体报道,中纪委对深圳市委原副书记许宗衡严重违纪违法问题进行了立案检查。
(本文来源:新京报 作者:邢世伟



